Преимущества. Недостатки
- Минимальная стоимость исходных комплектующих по сравнению с промышленными вариантами.
- Автономное функционирование (только периодическая подзарядка телефона).
- Оперативное реагирование.
- Возможность подключить несколько абонентских номеров.
- Варианты подключения сенсорных датчиков.
- Беспроводной монтаж.
Минусы:
- Система легко блокируется при обнаружении. Требуется скрытая установка.
- Локальное срабатывание.
- Подавление, изменение сигнала.
Использование GSM системы, сделанной своими руками, оправдано, когда необходимо установить охранное устройство минимальными средствами, а значимость объекта не является высокой. Для дома, квартиры, офиса лучше всего использовать промышленные охранные модификации, отличающиеся большей надежностью, эффективностью, функциональным разнообразием.
Простая автономная охранная сигнализация своими руками

Охрана частного имущества во все времена была проблемой актуальной. В наше время существует много способов защитить свои ценности или жилье: вы можете нанять охрану, поставить сигнализацию, застраховать и тд и тп. Но что делать, если эти способы чересчур дороги в соотношении с охраняемым имуществом, но оставлять без присмотра, к примеру дачу, все равно не охото. Автор расскажет вам как нашел выход из сложившийся ситуации, сделав автономную охранную сигнализацию своими руками! Что нам будет нужно для создания сигнализации: 1) Пассивный ик датчик движения ( необходим для реакции системы на вторжение) Автор купил выключатель освещения за 300 рублей. 2) Сирена на 12 вольт ( нужна для оповещения о вторжении) В данном случае была использована мощностью 105dB, но как вы понимаете это зависит только от вашего желания. Стоимость порядка 200 рублей. 3) Держатель для батареек 4) реле на 6 В, 5) изоляционные трубочки, 6) провода. 7) сами батарейки.

Итак проанализируем , что нам требуется от самой сигнализации.
Работа оповещения должна быть непродолжительное время и сама выключаться через определенный промежуток времени, а затем опять работать в стандартном дежурном режиме. Система должна быть способна срабатывать многократно. Не большой ток напряжения, для длительной работы ( минимум пол года).
Начнем с переделки датчика движения, необходимо его перевести с 220В питания на 12В.
Проанализировав схему становится ясно, что она способна работать даже при питании от 8 В до 30 В. Собственно при требуемом нам питании 12В мы должны установить реле на 6В. Приступаем к разборке датчика. Сферическую деталь возможно извлечь, если будет отогнута одна из опор. Крепление элемента держится на защелках.

После извлечения платы наблюдается, что датчик не что иное как пассивный ИК приемник,реакция которого связана с изменением мощности ИК излучения падающего на него и несложной системы оптики. Угол обзора датчика 180 градусов.

Далее необходимо запитать точки, которые находятся слева. Отрицательный и положительный заряды соответственно зарядам источника питания (на плюс +, на минус -).
Точки же находящиеся справа, нужны для подключения обмотки реле. А стандартное реле, установленное на датчик (оно выглядит как черная коробка) необходимо убрать.

Так как пространства внутри сферической оболочки датчика недостаточно, было принято решение выводить реле в основание корпуса через провода.

Собственно питание подается на датчик через выключатель, а при срабатывании системы питание подается еще и на реле. Которое в свою очередь приводит к включению сирены, оповещающей нас о проникновении.
Кстати количество возможных подключаемых сирен не ограничено.
Как видно снижу,что сирена, что батареи подключаются к системе через клеммы. Выше и правее находится выключатель, а слева внизу располагается само реле.
И так мы собрали нашу охранную систему!ВНИМАНИЕ! Защитите уши перед проверкой сирены! В противном случае вы можете повредить слух, что естественно нежелательно. И пусть вас не смущают малые размеры сирены, она действительно очень громкая
Что же у нас получилось. Благодаря регулятору есть возможность поставить на датчике время, которое сирена будет работать после идентификации проникновения на охраняемую территорию. У автора получилось от 10 секунд до 8 минут.
Установка датчика производится внутри помещения ( к примеру у двери), а сирена выводится на улицу.
Важно знать, что после подачи питания — сирена замолкает, поэтому автор предлагает выключатель расположить в незаметном для глаз месте. Для работы датчика на 6 месяцев хватит 16ти щелочных батареек подключенных смешано
Так же система успешно прошла испытания в морозилке, что позволит утверждать ее отличную работоспособность даже зимой. при -30 градусах.
После установки автором системы на даче — он выявил: 1. Блики от воды, к сожалению, могут вызвать ложное срабатывание системы 2. Если датчик заметет, то злоумышленники могут заклеить его изо-лентой, тем самым создав слепые зоны.
Источник
Становитесь автором сайта, публикуйте собственные статьи, описания самоделок с оплатой за текст. Подробнее здесь.
Основные производители
Ключевых производителей современных охранных систем для гаража стоит разделить на две группы – отечественные и импортные, поскольку между ними есть существенная разница. Первые более доступные в плане цены, и им чаще отдают предпочтение, тогда как зарубежные бренды ориентированы на более широкий ассортимент дополнительных функций.
Отечественные бренды
Среди отечественных производителей внимания заслуживают следующие:
- «Сапсан» относится к средней ценовой категории и известен тремя моделями сигнализаций: упрощённая GSM Pro, оснащённая беспроводным и проводным датчиком, GSM Pro 2 с радиоволновой локацией, а также наиболее дорогостоящая модель GSM Pro 5Т с датчиком контроля отопления.
- «Кситал» — московский производитель, относящийся к категории бюджетных, выпускает модели GSM 12, GSM 4Т и GSM 8. Визуально они одинаковы, охват дистанции небольшой. Их покупка целесообразна для охраны гаражей, где ничего ценного не хранится.
- «Бастион» — российский бренд, сборка продукции которого налажена в Китае. Выпускает следующие модели: «Гарант+» отличается самой широкой зоной покрытия, «Смарт+» привлекает покупателей многочисленными элементами для охраны крупных гаражных помещений, «Touch» — модель, оснащённая датчиком открытия для дверей.
- Стоит также выделить несколько бюджетных производителей, среди которых «Гранит» и «Страж».
Иностранные производители
Иностранные бренды также представлены немалым ассортиментом.
- Honeywell – бренд, который выпускает невероятно компактные сигнализации, в состав которых входит всего один блок. Зато в нём есть всё – и сама система, и видеонаблюдение, и датчики слежения за теплопередачей, водой и газом.
- Рынок охранных систем пополнился производителями Kodak и Samsung, которые ради сохранения собственного имиджа выпустили многосоставные системы с максимальным уровнем защиты. Камеры, которыми оснащаются системы, поворачиваются и рассчитаны на съёмку почти полного круга. Также отличаются высоким качеством изображения, что стало поводом для шуток в отзывах, якобы они годятся даже для киносъёмки.
- JABLOTRON – чешский бренд с достойной продукцией, которая обладает высоким уровнем защиты. Единственный недостаток заключается в огромном количестве разных вариаций моделей, что затрудняет выбор. К тому же без специалиста установить такую сигнализацию будет проблематично.
- Amdeko – американский производитель, который занимает лидирующие позиции, но и стоимость в данном случае соответствует. Отечественный потребитель заинтересуется подобными охранными системами только в том случае, если в гараже у него, как минимум, автомобиль Bugatti.
- Также можно выделить менее распространённые бренды Canari, Netatmo и Visonic, продукцию которых можно встретить в небольших магазинчиках.

Что включает в свой состав GSM сигнализация?
Охранная GSM сигнализация с видеокамерой представляет собой комплекс оборудования, который включает в свой состав комплект оборудования, с помощью которого можно вести непрерывное наблюдение на объекте или запускать его по команде от контрольных датчиков, а также осуществлять предупреждение хозяина об опасности.
В стандартные наборы таких сигнализаций входит следующее оборудование.
- Центральный блок или модуль управления. С помощью этого устройства осуществляется настройка конфигурации сигнализации на оптимальное функционирование и выполнение тех или иных функций защиты. Этот блок принимает сигналы от датчиков, а также осуществляет контроль их работы. Электронные модули владеют встроенными GSM-адаптерами, используемыми для передачи сигналов тревоги владельцу дома или дачи. Трансляция сигнала осуществляется посредством сотовой связи одного из мобильных операторов, чья SIM-карта установлена в адаптере.
- Набор датчиков. Они представляют собой специальные устройства, владеющие чувствительными сенсорами, которые реагируют на движение, звук, вибрации, температуру и пр. Именно датчики передают на пульт соответствующие сигналы при возникновении опасности в зоне их действия.
- Исполнительные устройства. К ним относится внешнее оборудование психологического воздействия, которое мешает злоумышленнику реализовать свой коварный замысел. Это могут быть разного рода сирены, элементы световой сигнализации, устройства препятствующие перемещению на объекте и прочие исполнительные системы.
- Видеокамера с устройством архивирования. Сигнализации могут комплектоваться цифровыми или аналоговыми видеокамерами, которые позволяют снимать либо черно-белое, либо цветное изображение, включая и возможность ведения HD-записи. Многие из камер владеют встроенными микрофонами, что, параллельно с видеокартинкой, позволяет записывать и звук с контролируемого объекта. Камеры могут реализовываться в разных исполнениях – это могут быть неподвижные устройства или такие, которые могут управляться через интернет человеком или автоматически по сигналам датчика. Подвижные модели имеют больший угол обзора и позволяют проследить за злоумышленником на большей площади. В качестве устройств архивирования записей могут использоваться встроенные жесткие диски, Flash-накопители или обычные носители с магнитной лентой. Использование таких устройств позволит позже просмотреть запись с объекта для идентификации злоумышленника, а также обеспечит доказательство при возбуждении криминального дела.
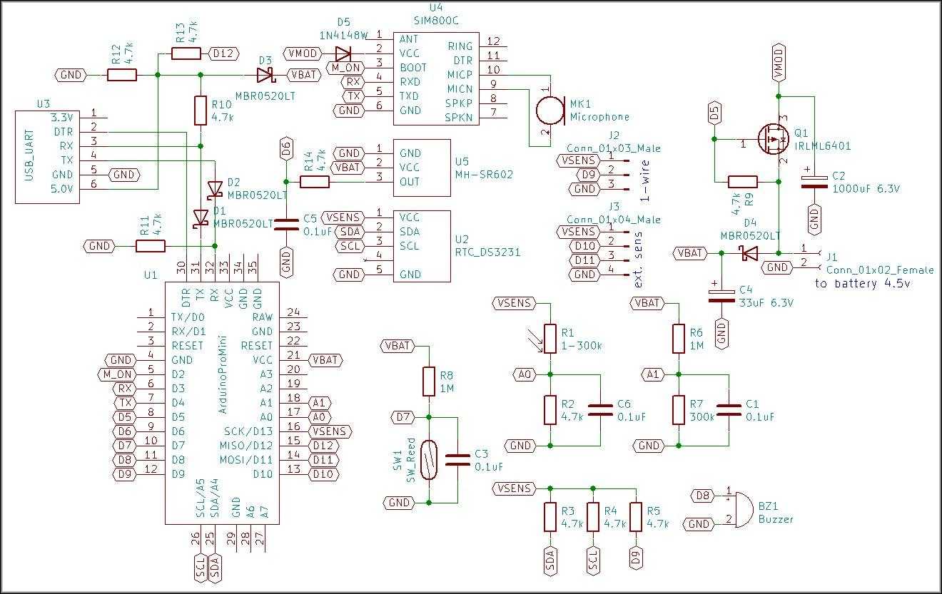
Принципиальная схема и макетная плата
В проекте используется достаточно простая к повторению принципиальная схема:

Выполнить ее можно как на основе макетной платы, так и вытравив при помощи ЛУТ свой вариант. Или же заказать аналогичную на специализированных сайтах или магазинах.
Теперь, что касается элементов россыпью, их характеристики:
| Тип | Обозначение на плате | Характеристики | Аналоги |
|---|---|---|---|
| Резистор | R6, R8 | 1M | |
| R2-5, 9-14 | 4,7k | ||
| Биполярный конденсатор | C1, 3, 5, 6 | 0,1 uF | |
| Полярный конденсатор | С2 | 1000 uF 6.3V | |
| С4 | 33 uF 6.3V | ||
| Диод шотки | D1-4 | MBR0520LT | MBR0520-TP, SBR80520LT1G, MBR0530T1G |
| Диод | D5 | 1N4148W | КД522Б, PML4148L, DL4148, LL4148-GS08 |
| Транзистор | Q1 | IRLML6401 p-типа 12 В | FDN302P, Si2305DS, Si2315DS |
| Фоторезистор | R1 | 300 | |
| BZ1 | Зумер | ||
| SW1 | Геркон |
Схема открытая, ее kiCAD вариант доступен на Github по адресу https://github.com/AlexIII/gsmGuard/tree/master/kicad-project
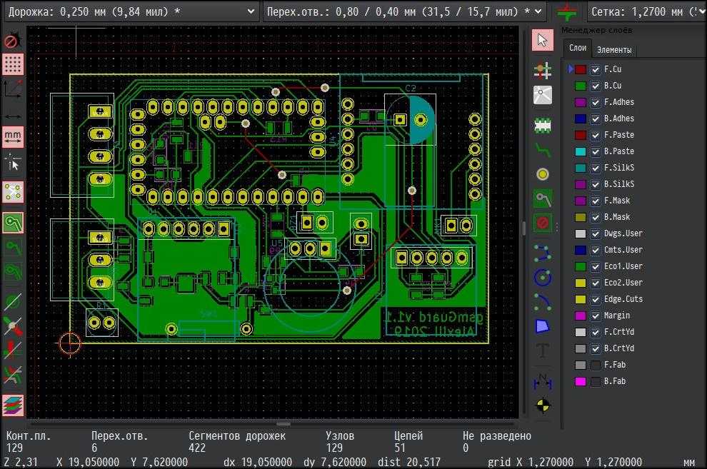
Там же, для желающих самостоятельно изготовить плату, ее разводка.
Окно KiCAD с платой:

С целью увеличения времени работы от батареи, крайне рекомендуется выпаять с платы Arduino Pro mini светодиод, информирующий о поступлении питания на микроконтроллер или резистор, через который тот подключается к основной схеме. Кроме того, можно снять и микросхему регулятора напряжения, так как она не используется, но все равно тратит энергию.
Выполнив настоящие предложения, можно продлить функциональность устройства при использовании всего лишь трех литиевых батареек до нескольких месяцев.
Плюсы и минусы самодельной сигнализации на Arduino

Универсальность Arduino, и зачастую не самое лучшее качество неофициально выпускаемых плат микроконтроллера, приводят к некоторым проблемам в их использовании. Кроме того, GSM модуль, по сути сам такой же по структуре, как и управляющий аппарат, не отличается избыточной надежностью. Основная причина, конечно же, заключена в перебоях электропитания, почему и стоит для снабжения энергией сигнализации использовать контроль состояния и отдельные батареи. Известность ресурса последних окажет неоспоримую помощь в процессе эксплуатации системы безопасности.
Еще один метод борьбы с зависанием устройств уже изначально внесен в конструкцию. Речь идет о RTC плате часов, которая перегружает весь комплекс оборудования при отсутствии ответа от него в течение определенного времени.
Еще одной проблемой зачастую становятся неверные показания датчиков при температуре окружающей среды ниже 5 °С. К сожалению, этой неприятности в основном подвержен сам модуль, определяющий нагрев окружающей среды и сенсор движения. Что в настоящем случае может помочь — это подборка качественных комплектующих доверенных производителей и нахождение Arduino, со всеми дополнительными компонентами в тепле.
Тем не менее, есть и большой плюс у самодельной сигнализации. Равная ей по возможностям, но произведенная уже конечным образом, стоила бы десятки тысяч рублей. Затраченная сумма же на выполненную самостоятельно, даже с учетом всех требуемых компонентов, не выше 1500 р.
Доверить работу специалистам или выполнить всё самостоятельно
Этот вопрос мучает многих людей, решивших установить в своем доме сигнализацию. С одной стороны, специалисты смогут выполнить всю работу действительно качественно и быстро. Но им придётся заплатить немалые деньги.
С другой – можно постараться выполнить работу самостоятельно, тем самым сэкономив приличную сумму. Однако для этого нужно иметь соответствующие инструменты и необходимые знания для установки всего оборудования. Повышается риск неправильного монтажа, из-за которого система будет работать недостаточно качественно или же вообще выйдет из строя.
Поэтому однозначно ответить на столь сложный вопрос просто невозможно. Решайте сами, что для вас является приоритетным: экономия или безопасность.
Охранная система из сотового телефона
Из старого мобильника тоже можно собрать простую сигнализацию (ее называют GSМ-сигнализацияей). Потребуется еще несколько элементов, которые достаточно легко достать. Главным преимуществом такой системы является автономность от электросети – функционирование продолжится даже после отключения питания.
Вот что потребуется при изготовлении:
- паяльник;
- мультиметр;
- провода (телефонный и медный);
- сотовый телефон (любой, только не сенсорный);
- переключатель на одну клавишу;
- две железные скрепки;
- канцелярский нож;
- изоляционная лента;
- суперклей;
- магнит;
- минимальный багаж знаний по радиотехнике.
Принцип работы системы
Образно говоря, GSМ-сигнализация – это модернизированный сотовый телефон, который совершит звонок на нужный номер, если в гараж кто-нибудь проникнет в отсутствие владельца.
GSМ-сигнализация
Основная идея системы такова: необходимо добиться, чтобы телефон позвонил на последний набранный с него номер в момент открытия ворот. Телефон должен быть надежно спрятан и постоянно быть на зарядке. Если воры взломают замок и откроют ворота, то контакты на навесах, невидимые снаружи, разомкнутся и инициируют вызов – на телефон владельца гаража поступит звонок.
Характерно, что при изготовлении такой сигнализации можно использовать самые старые и дешевые модели телефонов. Главное, чтобы они работали.
Технология изготовления
GSМ-сигнализация
Шаг первый. Вначале берется металлическая скрепка и от нее отрезается два кусочка длиной в 1 см – они и станут в будущем навесными контактами. Далее с телефонного провода снимается изоляция, а его «содержимое» распускается на пару отдельных проводов, концы каждого из которых фиксируются на контактах. Скрепки, в свою очередь, крепятся к двери суперклеем – одна на подвижной петле, другая на навесной.
Свободные концы телефонных проводов подсоединяются к мультиметру и «прозваниваются» с открытой дверью на предмет замкнутости цепи.
Шаг второй. Кабели проводятся к месту установки прибора, желательно спрятать их под плинтусом.
Шаг третий. Затем нужно приступать к самому телефону. В нем обязательно должна быть SІM-карта, отключены все звуковые сигналы (входящие вызовы, будильник, SMS и проч.) и пополнен баланс. Кроме того, последним набранным номером с телефона должен быть тот, на который будет совершаться вызов в случае проникновения.
Телефон надо разобрать, снять заднюю крышку и извлечь аккумулятор, затем переднюю панель, клавиатуру и подкладку под ней. После этого обнажится дорожка контактов. Из них выбирается один, ведущий к кнопке вызова (визуально он не будет ничем отличаться от остальных, его можно определить лишь по месторасположению). Берется два медный провода – один фиксируется изолентой на внутреннем контакте, второй на полукруглом.
Шаг четвертый. Аккумулятор устанавливается обратно и фиксируется той же изолентой (задняя панель телефона уже не нужна), телефон включается. Это достаточно легко сделать даже без клавиатуры: вторая железная скрепка выпрямляется и с ее помощью замыкаются контакты над кнопкой «Отбой».
После стандартного приветствия и завершения загрузки медные провода, закрепленные на предыдущем этапе работы, замыкаются. Если процедура была проведена правильно, то наберется последний исходящий вызов. Если по какой-либо причине этого не произошло, контакты под кнопками проверяются и повторно замыкаются.
Шаг пятый. Телефон устанавливается в заранее приготовленном месте. Медные провода, ведущие от аппарата, подключаются к контактам на дверных навесах. Подключается и вставляется в розетку блок питания. Вот, собственно, и все – сигнализация для гаража своими руками готова.
Обладая минимальными радиотехническими навыками, описанную конструкцию можно усовершенствовать и придать ей более презентабельный вид. Также с помощью сотового можно сделать охранную систему для машины.
Одно «но», которое есть всегда
Если угонщик проникнет в гараж с такой сигнализацией, то он сумеет быстро обнаружить и деактивировать ее. Описанной системе необходимо несколько секунд, чтобы связаться с телефоном владельца, и если ворота/дверь закроют быстро, то вызов попросту сбросится. Не стоит забывать об этом.
Сигнализация для дома или гаража
Для надежной охраны гаража отлично подойдет GSM сигнализация своими руками. Стоит подробнее остановиться на том, что же это такое. Подобная простая сигнализация представляет собой обыкновенный мобильный телефон, который при открытии ворот вашего гаража совершит вызов на сотовый телефон владельца, оповестив тем самым о проникновении.Главное, чтобы данный телефон постоянно находился на зарядке и был спрятан в надежном месте. Для этих целей подойдет любая сотовая сеть и любая модель телефона, даже самая старая, за исключением сенсорного. Главное, чтобы он звонил, а на счете было достаточно денег для совершения звонка. Большим преимуществом такой системы является ее автономность. Даже при отсутствии электроэнергии такая простая сигнализация своими руками будет осуществлять охрану, пока на телефоне не сядет батарея. Кроме того, блок данной сигнализации настолько мал, что легко умещается в руке, что позволяет обойтись без громоздких устройств и панелей, тем самым повышая незаметность системы.
Чтобы из простого телефона получилась самодельная gsm сигнализация, вам понадобится ряд деталей и инструментов, найти которые не составит труда:
- паяльная лампа;
- мультиметр;
- телефонный и медный провода;
- сотовый телефон;
- переключатель на одну клавишу;
- железные скрепки (2 шт.);
- нож канцелярский;
- изолента;
- суперклей.
Собрав все необходимые материалы и инструменты, можно приступать к сборке сигнализации на гараж своими руками. Подготовьте навесные контакты вашей сигнализации. Для этого от металлической скрепки следует отрезать 2 небольших кусочка по 1 см каждый. После этого припаяйте к контактам телефонный провод, предварительно по краям сделав изоляцию. Поскольку в телефонном проводе 2 жилы, одну из них следует прикрепить к одному контакту, другую жилу — к другому. Сами контакты после этого разместите на петлях гаражных ворот или двери вашего дома, закрепив один из них на подвижной петле, другой на навесной. При этом контакты следует крепить так, чтобы они замыкались при открытой, а лучше при полуоткрытой двери. Это улучшит работу охранной сигнализации своими руками, позволив ей совершить вызов даже в том случае, если дверь не была открыта до конца.
https://youtube.com/watch?v=5-hZSd-WLrA
Подсоедините тумблер к одному из телефонных проводов, установив его в укромном месте. Это необходимо для более удобной эксплуатации, так как позволит владельцу включать и отключать систему по мере необходимости, иначе сигнализация своими руками будет срабатывать даже тогда, когда этого не требуется.
Присоедините свободные концы телефонного провода к мультиметру и прозвоните с открытой и с закрытой дверью на предмет замкнутости цепи, чтобы убедиться, что контакты установлены правильно, после чего протяните их к месту, в котором будет установлен телефон. Такое место должно быть скрытным от посторонних глаз, но вместе с тем иметь поблизости розетку для подзарядки телефона. Сами же телефонные кабели рекомендуется спрятать под плинтусом.
Подготовьте мобильный телефон. В него должна быть установлена сим-карта, а на самом телефоне отключены все звуковые сигналы, будильники и другие ненужные функции. Последним исходящим вызовом в журнале звонков, должен быть тот номер, на который телефон совершит звонок в случае появления непрошеных гостей. Снимите аккумулятор и удалите клавиатуру, сняв переднюю панель. Перед вами откроется дорожка контактов. По их местоположению определите контакт, который отвечает за кнопку вызова, и прикрепите к нему при помощи изоленты 2 медных провода. Один из них зафиксируйте на внутреннем контакте, а второй на полукруглом. При этом следите, чтобы изолента не перекрывала кнопку «отбой». Установите на место аккумулятор и включите телефон.
В отсутствии клавиатуры это можно сделать при помощи второй скрепки, замкнув при помощи нее контакты над кнопкой, отвечающей за включение. Как правило, это кнопка «отбой». После включения замкните отходящие от телефона медные провода. Если все сделано правильно, телефон совершит звонок на последний набранный номер.
Монтаж сигнализации
Как говорилось выше, для реализации идеи, понадобится дверная сигнализация, которую можно купить в любом хозяйственном магазине, или на крайний случай, заказать в интернете.
Данный прибор состоит из двух деталей: сигнализирующее устройство и магнит. Работает очень просто, внутри корпуса сигнализации, установлен геркон, если поднести к нему магнит, контакты геркона замыкаются и оно будет находится в режиме ожидания. Если магнит убрать, то контакты разомкнутся, и устройство начнет работать, издавая громкий, пронзительный звук.
Далее, необходимо установить все детали устройства на свои места, а именно, магнит к лючку, а сигнализацию вовнутрь, возле заливного отверстия бензобака. Для этих целей, ни чего лучше термоклея не нашлось, проверил, на краске держится очень крепко!
Итак, первым дело, нужно обязательно обезжирить рабочую поверхность и детали сигнализации, для этого я использовал спиртовые салфетки:
Затем, наношу термоклей на поверхность деталей и приклеиваю. Разместить их нужно так, что бы магнит и корпус сигнализации, находились в непосредственной близости друг от друга.
Сигнализация готова! Теперь можно включить её, закрыть лючок, и не бояться что бензин очередной раз сольют. Единственный минус данного устройства в том, что в нём нет блокировки, то есть, если при работающей сигнализации, поднести к корпусу магнит, она отключится. Но думаю в тёмное время суток, ни кто не догадается, что внутри установлено такое простое приспособление, которое легко можно отключить.
Это будет полной неожиданностью для грабителя и желание открыть люк снова, пропадёт точно! И да, термоклей держит намертво, в процессе сборки я не той стороной приклеил магнит, демонтировать его было достаточно проблематично, клей отодрался вместе с частью краски.
Ардуино уно сканер автомобильных сигнализаций. Бюджетная GSM сигнализация с мозгами из Arduino
Использование автономной охранной сигнализации — распространенное явление. Существует много модификаций беспроводной системы, комплектация которой зависит от условий использования, структурных особенностей местности, требований владельца.
Ценовой диапазон различный, соотношение стоимость-качество — приемлемое. При этом самодельная GSM сигнализация на базе подручных устройств также вызывает интерес, особенно у тех, кому знакомы азы радиоэлектроники. Ответ на вопрос зависит от требований, запроса, предъявляемых охранной установке. Разнообразие функционала, возможностей беспроводных систем широко. Дополнительная комплектация предусмотрена конструктивной особенностью этого оборудования. При желании, потребности, возможно организовать автономную схему, оптимально подходящую данному объекту.
Прежде всего это касается охраны частных домов, загородных дач, городских квартир, гаражей для автомобилей и т. Но есть случаи, когда обширный функционал не нужен, только усложняет использование устройства. Здесь рекомендуется приобретать системы попроще, с необходимым набором возможностей.
Самые дешевые использовать не рекомендуется из-за слабой эффективности, невысокой надежности. При наличии желания, а также знаний из области радиоэлектроники, радиотехники возможно GSM сигнализацию организовать самостоятельно. Комплектация — самые базовые инструменты, несложные устройства например, старый мобильный телефон, платформа Ардуино, GSM модуль, аккумулятор и т. За самостоятельную организацию охранной сигнализации лучше браться специалисту, который качественно сделает сборку, со знанием многих нюансов.
Такая модель подойдет установке внутри гаража, автомобиля, небольшого складского сооружения. Охрану серьезных объектов жилые дома, квартиры, офисные помещения, магазины рекомендуется доверить промышленным моделям с удаленным управлением, разветвленной схемой подключенных датчиков разнообразной направленности. Часто самостоятельную сигнализацию строят на базе мобильного телефона. Необходимый набор инструментов, устройств:. Работает система просто. Подключенный сенсорный датчик движения, инфракрасный и т.
Тревожное оповещение заранее определенное sms сообщение посылается установленному мобильному номеру. Использование GSM системы, сделанной своими руками, оправдано, когда необходимо установить охранное устройство минимальными средствами, а значимость объекта не является высокой.
Для дома, квартиры, офиса лучше всего использовать промышленные охранные модификации, отличающиеся большей надежностью, эффективностью, функциональным разнообразием.
Для отправки комментария вам необходимо авторизоваться. Противопожарные системы. Содержание GSM сигнализация: купить или сделать самому? Самодельная GSM сигнализация из мобильника Как сделать? Вариант на платформе Ардуино Способы питания системы Преимущества.
Еще интересные материалы: Сферы применения охранных систем GSM сигнализации Охранная сигнализация GSM: краткий обзор Охранная gsm сигнализация для дачи Краткий обзор систем gsm сигнализаций для дома Проводная или беспроводная gsm сигнализация для гаража Краткий обзор систем беспроводной gsm сигнализации.
Сферы применения охранных систем GSM сигнализации. Основные схемы работы пожарной сигнализации. Что такое система видеонаблюдения для частного дома, квартиры. Особенности, назначение, принцип действия систем видеонаблюдения. Аналоговые, цифровые Область применения пожарной сигнализации. Кто должен устанавливать сигнализацию в арендуемом помещении. Технические особенности монтажа, условия правильной Краткий обзор охранных gsm сигнализаций для дома, квартиры, офиса, склада, гаража и т.
Особенности wi fi Отменить ответ Для отправки комментария вам необходимо авторизоваться.
